电话:0574-23454999
传真:0574-23454999
网址:http://www.qbt.org.cn
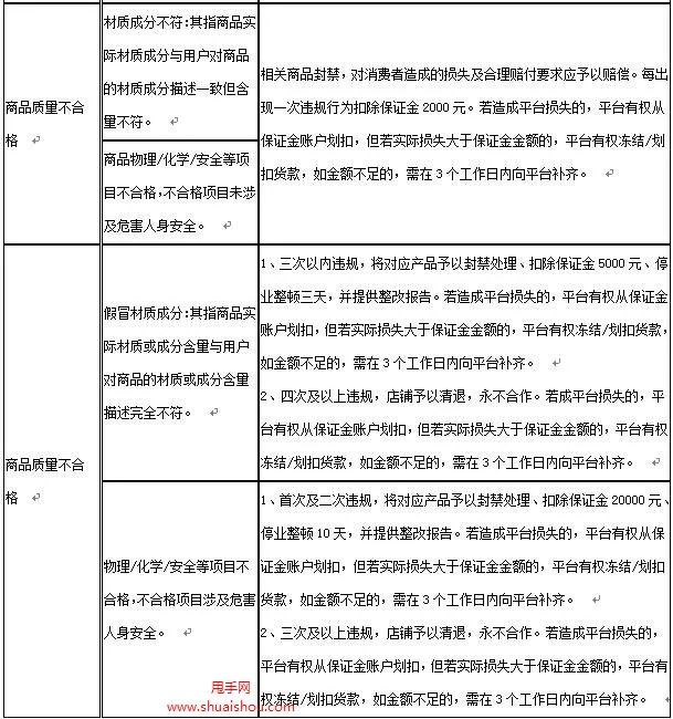
关于“标识标志不合格”、“材质成分不符”、“假冒材质成分”及“物理/化学/安全等项目不合格”规定的场景,处理措施如下:
抖音平台会针对部分质量不合格情形,要求商家提供整改报告,待整改报告经平台审核通过才可重新提审上架。
三:不认可抖音跨境商品抽检结果,申诉操作
1、商家申诉
若商家对抽检结果有异议,需在收到抽检违规通知后的5个工作日内进行申诉并提供相应证据材料,否则视为无异议。平台将在收到商家申诉邮件后的5个工作日内回复商家申诉结果,并有权在申诉期结束后依据抽检和申诉结果对商品和商家进行相关处理。
2、商家复验
若商家在申诉期限内能够提供有效申诉资料且符合3.3——3.5规定的复验条件,平台可以支持商家的复验请求,同一商品商家只有一次申请复验机会。若商家在申诉期限内未提供有效申诉资料,则平台无法支持商家的复验请求,视为抽检结果成立且商家无异议。
3、复验样品
对商家所申诉商品的不合格项目进行复验时,若能在原样上进行复验,则支持用原样复验;若不能在原样上进行复验,且商品有备样的,则支持用备样复验;其它情况不支持复验。
4、不予复验的情况
根据质量指标的特殊性及检测产品或部位的可重现性,对不进行复验的情况规定如下:
(1)商品感官质量不允以复验;
(2)超过申诉期限提出复验申请;
(3)被检方提出复验时,样品(包括原样及备样)在复验有效期内于正常贮存条件下已失效;
(4)因鉴定方法、鉴定技术等客观原因,样品(包括原样及备样)在鉴定过程中自然损坏或失效,无法支持二次鉴定;
(5)无备样或者备样与原样存在明显的差异,而又无法在原样上进行复验的;
(6)不支持复检的项目,如微生物、甲醛等;
(7)标识标签、描述不符等文字、信息层面不符合平台规定的;
(8)其他法律、法规规定及平台规则约定不得复验的其他情况。
5、复验费用
商家对不合格项目申请复验,应在收到平台的复验受理通知之日起3个工作日内支付复验费用。若复验结果仍不合格,则维持原检验结果不变,检验费用由商家自行承担;若复验结果发生变更,则以复验结果为准,复验费用将退还给商家。
一旦发起抖音跨境商品抽检不合格申诉,在申诉和复验期间商家不可中止已执行的处理措施。